J'ai installé des modules Fibaro FGR-223 pour des volets roulant sans aucun problème.
Je souhaite à présent installer un module Fibaro FGS-224 pour la gestion de la VMC.
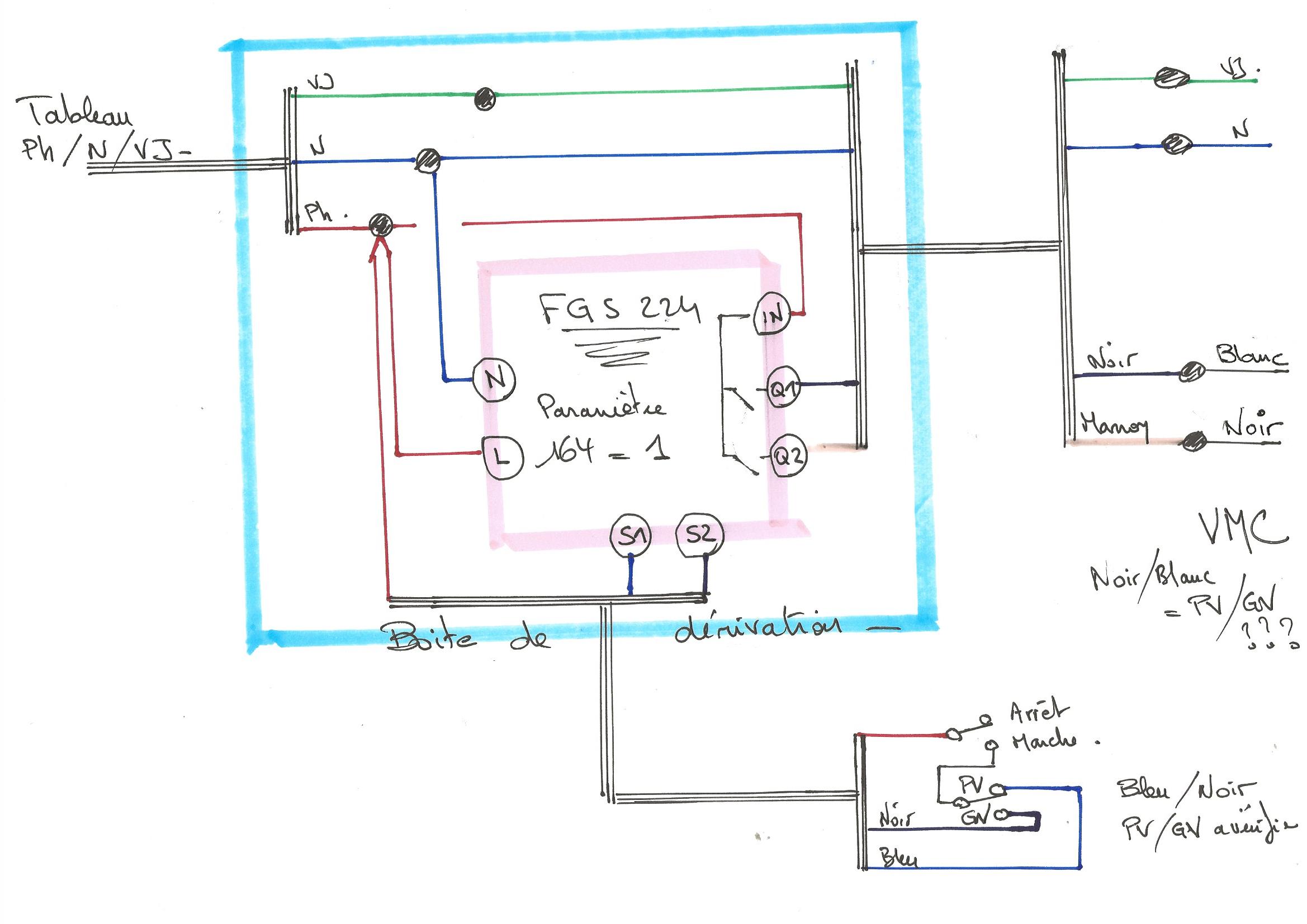
Etant très débutant dans le domaine, je galère un peu pour le câblage : actuellement j'ai un interrupteur double (marche/arret d'un côté, vitesse 1 ou 2 de l'autre) avec le branchement ci-joint. Je me trompe peut-être mais pour moi il y a juste le fils du Neutre (bleu) et j'imagine ceux pour les 2 vitesses (rouge et noir).
Au niveau de la VMC j'ai des fils similaires, avec la terre (vert/jaune) en plus, mais avec un fil marron à la place du rouge....
Tout d'abord est-ce que le module FGS-224 est bien un choix cohérent avec l'utilisation que je veux en faire ?
D'autres part, me conseillez-vous plutôt de mettre le module directement au niveau de la vmc ou plutôt côté interrupteur ?
En enfin, comment puis-je faire le branchement ?

=> le bleu sur la borne N, S1 et S2 vers l'interrupteur. Pour les 3 autres bornes (Q1, Q2, L+IN) j'ai l'impression qu'il me manque un fil...
Merci par avance pour votre aide.
Jérémy
